微信扫描二维码,即可将本页分享到“朋友圈”中。

2026-01-07 来源:山西省人民政府 浏览数:446
近日,山西省人民政府办公厅关于印发2026年省级重点工程项目名单的通知。通过梳理,山西省2026年省级重点工程项目共有629项,其
近日,山西省人民政府办公厅关于印发2026年省级重点工程项目名单的通知。
通过梳理,山西省2026年省级重点工程项目共有629项,其中,相关氢能项目有8项,分别是:
·晋鑫新能源年产25万吨LNG、年产2亿方氢能及配套焦化项目
·灵石天星焦炉煤气制LNG、PSA(变压吸附)氢气提纯一制氢加氢一体站项目
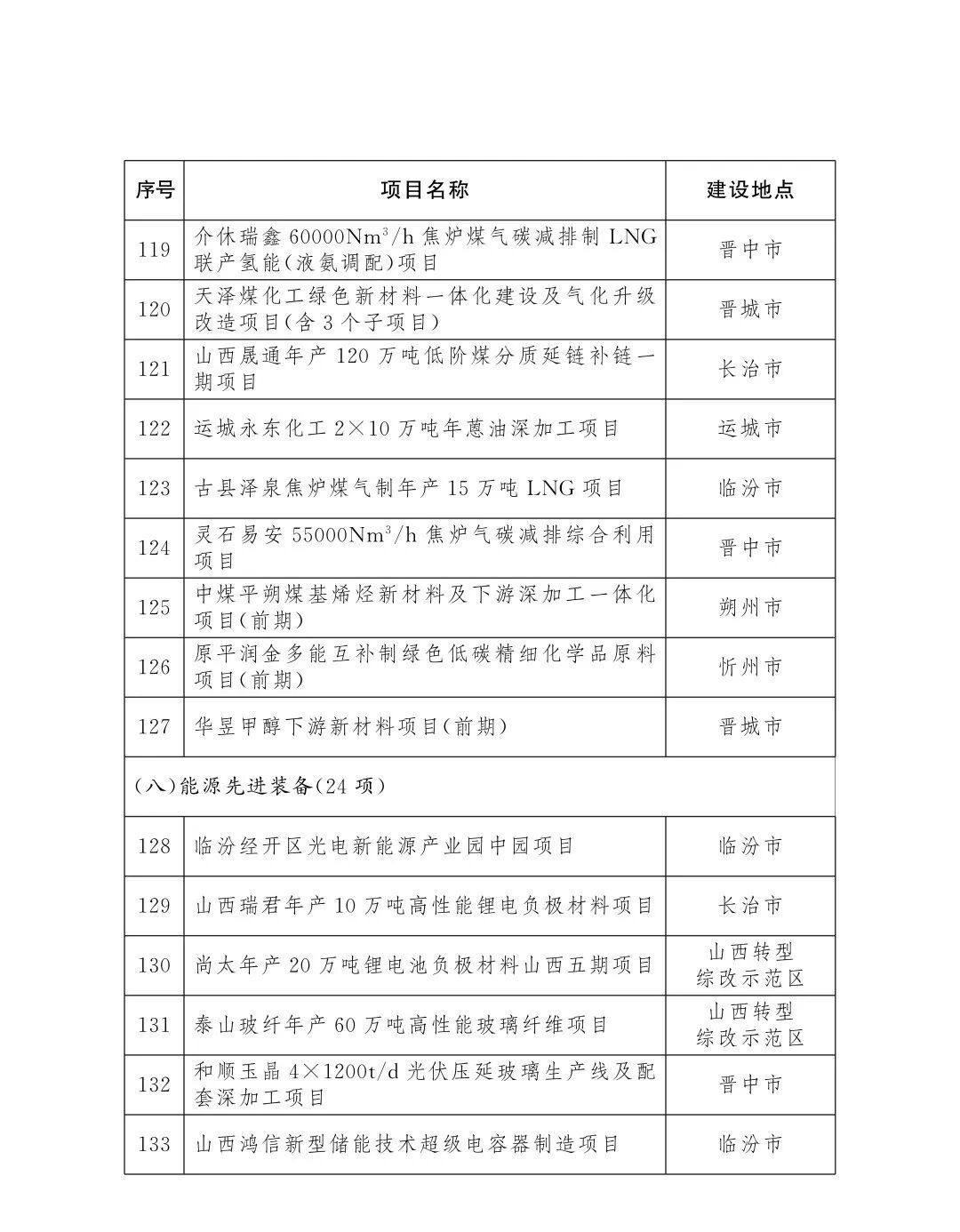
·介休瑞鑫60000Nm³/h焦炉煤气碳减排制LNG联产氢能(液氨调配)项目
·文景能源年产5000台套氢燃料电池发动机项目
·晋钢氢冶金及硅钢新材料项目
·长治500万吨钢焦化氢一体化示范基地项目(前期)
·灵石年产15万吨可持续航空燃料SAF项目
·山西无人机(氢能)及飞行器智能制造基地(含飞行汽车研发生产与低空运营服务)项目(前期)
山西省2026年省级重点工程氢能项目名单

全文如下:

山西省人民政府办公厅关于印发2026年省级重点工程项目名单的通知
晋政办发〔2025〕39号
各市、县人民政府,省人民政府各委、办、厅、局:
2026年省级重点工程项目名单已经省政府研究确定,现印发给你们,请按照山西省重点工程项目总指挥部工作要求,强化服务保障,协调落实建设条件,做实项目调度推进,确保项目顺利实施。项目建设中确需占用耕地的,要严格落实占补平衡和进出平衡。省级重点工程项目实行动态管理,可根据工作需要和项目实施情况,按程序进行调整补充。
山西省人民政府办公厅
2025年12月31日
(此件公开发布)











































版权与免责声明:
凡注明稿件来源的内容均为转载稿或由企业用户注册发布,本网转载出于传递更多信息的目的,如转载稿涉及版权问题,请作者联系我们,同时对于用户评论等信息,本网并不意味着赞同其观点或证实其内容的真实性;
本文地址:http://www.h2fc.net/news/show-7688.html
转载本站原创文章请注明来源:中国氢能与燃料电池网
氢能与燃料电池产业
微信扫描关注