微信扫描二维码,即可将本页分享到“朋友圈”中。

2026-02-24 来源:重庆市人民政府 浏览数:461
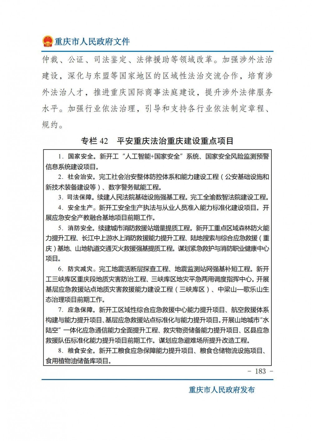
近日,重庆市人民政府关于印发《重庆市国民经济和社会发展第十五个五年规划纲要》的通知。文件指出,协同打造战略性新兴产业和未
近日,重庆市人民政府关于印发《重庆市国民经济和社会发展第十五个五年规划纲要》的通知。
文件指出,协同打造战略性新兴产业和未来产业高质量发展集聚地,发展创新药、智慧医疗装备产业,打造成渝低空经济带,构建“氢走廊”“电走廊”“智行走廊”等应用场景。
聚焦风、光、水、氢、储、核及新型电力系统等,巩固风电、水电及输变电装备等领域优势,建设一流的智能绿色能源装备产业集群。
建立未来产业投入增长和风险分担机制,培育具身智能机器人、生物制造、量子科技、空天信息、前沿新材料、脑机接口、氢能及新型储能、沉浸技术、第六代移动通信(6G)等未来产业。
氢能及新型储能。围绕“制、储、运、加、用”全产业链,重点发展氢气提纯设备、高压气态储运设备、高功率燃料电池系统及核心零部件等产品,推动氢燃料电池车规模化应用,探索可再生能源制氢与液态、固态储氢,推动超级电容储能、飞轮储能等技术应用。
绿色低碳。聚焦新能源与新型储能、绿色制造、再生资源利用、生态保护与修复等重点领域,依托特种化学电源全国重点实验室、输变电装备技术全国重点实验室、中国科学院重庆绿色智能技术研究院、国家内河航道整治工程技术研究中心等,重点突破分布式能源、氢能、智能建造、碳汇与利用、再生资源利用等技术。
推进“千乡万村驭风行动”和分布式光伏建设,推动地热能、氢能等多能互补融合发展,因地制宜发展垃圾焚烧、沼气发电等生物质发电,新能源装机达到1100万千瓦。
全文如下:

重庆市人民政府关于印发《重庆市国民经济和社会发展第十五个五年规划纲要》的通知.pdf












































































































































































































版权与免责声明:
凡注明稿件来源的内容均为转载稿或由企业用户注册发布,本网转载出于传递更多信息的目的,如转载稿涉及版权问题,请作者联系我们,同时对于用户评论等信息,本网并不意味着赞同其观点或证实其内容的真实性;
本文地址:http://www.h2fc.net/news/show-7966.html
转载本站原创文章请注明来源:中国氢能与燃料电池网
氢能与燃料电池产业
微信扫描关注