微信扫描二维码,即可将本页分享到“朋友圈”中。

2026-04-22 来源:工业和信息化部 浏览数:4
4月1日,工业和信息化部办公厅、国家发展改革委办公厅、教育部办公厅、生态环境部办公厅、市场监管总局办公厅印发《工业产品绿色
4月1日,工业和信息化部办公厅、国家发展改革委办公厅、教育部办公厅、生态环境部办公厅、市场监管总局办公厅印发《工业产品绿色设计指南(2026年版)》,提出结合重点行业需求,开发推广绿色设计解决方案,拓展典型应用场景。
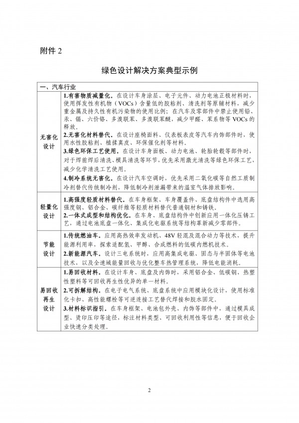
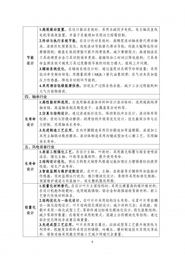
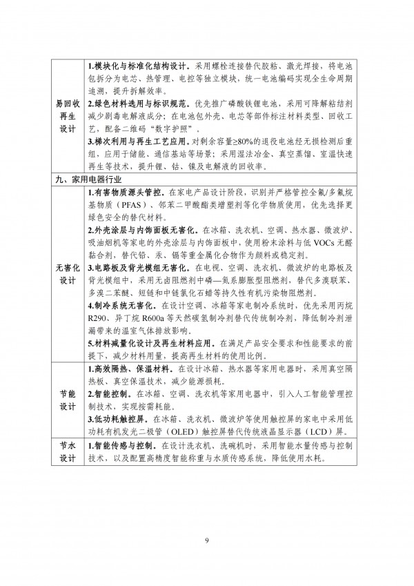
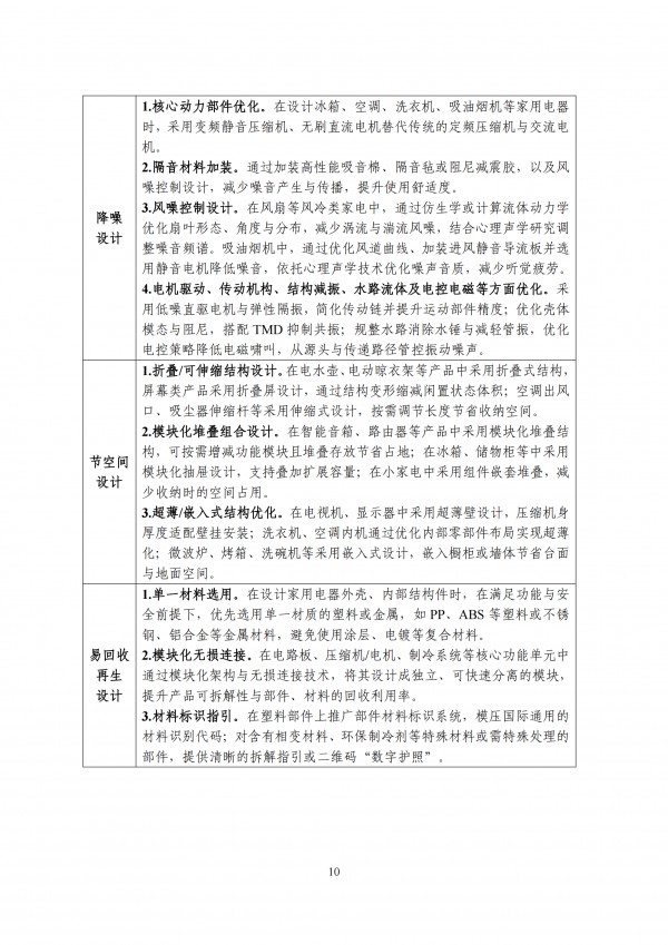
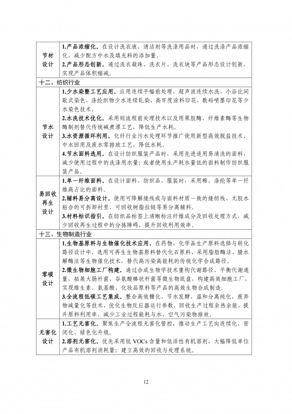
《指南》要求开发绿色设计解决方案,围绕氢能装备、甲醇等十五个重点行业,针对绿色设计重点方向,开发技术先进、经济可行、供需适配的绿色设计解决方案,形成一批可复制可推广的绿色设计解决方案典型示例。
以下为原文
工业和信息化部办公厅 国家发展改革委办公厅 教育部办公厅 生态环境部办公厅 市场监管总局办公厅关于印发《工业产品绿色设计指南(2026年版)》的通知
工信厅联节〔2026〕15号
各省、自治区、直辖市及计划单列市、新疆生产建设兵团工业和信息化主管部门、发展改革委、教育厅(局)、生态环境厅(局)、市场监管局(厅、委),有关行业协会:
现将《工业产品绿色设计指南(2026年版)》印发给你们,请结合实际抓好贯彻落实。
工业和信息化部办公厅
国家发展改革委办公厅
教育部办公厅
生态环境部办公厅
市场监管总局办公厅
2026年4月1日



















【延伸阅读】
版权与免责声明:
凡注明稿件来源的内容均为转载稿或由企业用户注册发布,本网转载出于传递更多信息的目的,如转载稿涉及版权问题,请作者联系我们,同时对于用户评论等信息,本网并不意味着赞同其观点或证实其内容的真实性;
本文地址:http://www.h2fc.net/news/show-8009.html
转载本站原创文章请注明来源:中国氢能与燃料电池网
氢能与燃料电池产业
微信扫描关注