微信扫描二维码,即可将本页分享到“朋友圈”中。

2026-01-24 来源:盖世汽车 浏览数:100
当前,氢能作为清洁能源领域的核心赛道之一,正迎来全球范围内的加速发展新阶段。中国已明确将氢能上升至国家能源战略高度,将其
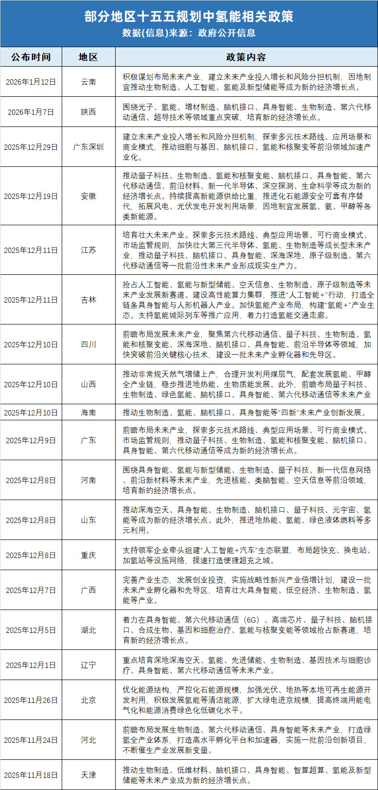
当前,氢能作为清洁能源领域的核心赛道之一,正迎来全球范围内的加速发展新阶段。中国已明确将氢能上升至国家能源战略高度,将其列为战略性新兴产业与未来产业的重点发展方向。随着全国各省市 “十五五” 规划密集落地,据盖世汽车不完全统计,氢能已被近20个地区纳入发展蓝图。

政策东风起
相较于“十四五”期间以试点探索、局部突破为主的发展模式,“十五五”时期各地的氢能布局更凸显系统性、前瞻性与战略性。梳理近期各地出台的政策内容不难发现,陕西、广东、河南、广西等多个省份均明确将氢能产业与人工智能、生物制造、第六代移动通信、核聚变能等前沿科技领域并列,将其定位为推动区域经济结构优化升级、培育新质生产力、打造新经济增长点的核心引擎,足见氢能在未来区域发展格局中的重要地位。
在具体发展方向上,各地紧扣氢能产业发展规律,聚焦全产业链布局,从核心技术研发、多元场景应用到产业生态构建,形成了全方位、多层次推进的良好态势。例如,吉林立足自身产业特色,明确提出构建“氢能+”多元产业生态,重点打造氢能城际列车、氢能物流车等特色应用场景,推动氢能与交通领域深度融合;重庆则聚焦基础设施建设短板,加快布局加氢站等核心设施网络,全力提速“便捷超充之城”建设,为氢能规模化应用筑牢基础;山西、山东等能源大省则充分发挥资源禀赋优势,将氢能与地热能、绿色液体燃料等多元能源利用形式相结合,着力推动区域能源结构多元化转型,助力“双碳”目标落地见效。
与此同时,各地立足自身产业基础、资源禀赋和发展定位,走出了各具特色的差异化发展路径,有效避免了盲目跟风和同质化竞争。其中,安徽聚焦能源替代核心需求,侧重推进氢、氨、甲醇等各类新能源在工业、交通等领域的有序替代,逐步降低对传统化石能源的依赖;北京则依托科技创新优势,聚焦氢能等清洁能源在终端用能电气化中的补充应用,助力城市绿色低碳发展和空气质量持续改善;河北则以绿氢产业为核心抓手,致力于打造覆盖制氢、储氢、运氢、用氢全链条的绿氢产业体系,并搭建高水平产业孵化平台,吸引上下游优质企业集聚。
从空间布局来看,氢能产业发展已呈现出“全国一盘棋、区域有特色”的鲜明态势。从东部沿海的山东、江苏、浙江等经济发达省份,到中西部的四川、重庆、湖北等内陆省份,再到东北的吉林、辽宁等老工业基地,各地纷纷将氢能产业纳入重点发展规划,形成了跨区域协同推进的发展格局。这种协同布局不仅有效避免了同质化竞争与资源浪费,更打破了氢能产业链上下游的区域壁垒,促进了技术、资金、人才、资源等要素在全国范围内的自由流动和优化配置。
事实上各地密集加码氢能产业布局,并非偶然之举,而是基于产业发展、能源转型、国家战略安全等多重维度的深远考量,是时代发展和国家战略的必然选择。在“双碳”目标引领下,氢能作为清洁高效的零碳二次能源,具有能量密度高、储运灵活、应用场景广泛等独特优势,可广泛应用于交通、工业、发电、建筑等多个领域,是破解化石能源依赖、实现能源结构低碳化转型的关键路径。尤其在重卡、船舶、化工等传统电气化难度较大的领域,氢能的替代优势更为显著,成为推动这些领域绿色低碳转型的核心解决方案。
此外,氢能产业链条长、覆盖范围广,涵盖制氢、储氢、运氢、加氢及燃料电池等多个核心环节,涉及材料、装备、电子、化工等多个关联产业,能够有效带动高端制造、新材料、新能源等相关产业集群发展,形成新的经济增长极。更重要的是,氢能可依托风能、太阳能、水能等可再生能源制取,能够摆脱对进口化石能源的依赖,实现能源供应的自主可控,同时与现有能源体系深度融合,提升能源供应稳定性,为国家能源安全战略落地提供坚实支撑。
车圈产业链协同加速
政策红利的持续释放,为车企布局氢能赛道注入了强劲动力。当前,国内主流车企已从早期的技术储备阶段,全面转向场景验证与规模化推广阶段,在商用车、乘用车两大领域同步发力、协同推进,形成了多点开花、纵深发展的良好格局。
国内商用车领域成为氢能技术落地应用的核心阵地,多家车企近期接连交出亮眼的产业化成绩单。1月4日,湖北省科技创新大会发布了“61020”全链条攻关成果,由东风汽车集团有限公司自主研发的400kW氢燃料电池电堆入列全省20项标志性创新产品。同时,该公司与本田合作的氢燃料电池商用车率先在武汉市的现有物流配送线路中展开相关示范运行,并以此为起点,今后进一步拓展至广州、上海等地区。
1月6日,质子汽车科技有限公司在合作伙伴大会上披露,2025年公司氢能汽车销量达760辆,实现销量与营收双翻倍,其“氢能+电能”双技术路线成效显著。1月10日,广汽领程新能源商用车有限公司成功举行340台氢燃料电池汽车交付仪式,这一事件不仅是该公司推进氢燃料电池汽车商业化落地的重要里程碑,更为粤港澳大湾区绿色低碳交通体系构建注入了强劲动能。
乘用车领域的氢能布局则稳步推进,1月16日,长城汽车推出了全新一代平台——归元平台。该平台实现了“一车多动力、一车多品类、一车多姿态、一车多市场”的灵活架构,可满足全球市场与用户的多元化需求。该平台可同时兼容插电混动、油电混动、纯电动、高效燃油及氢燃料五种动力形式的全架构平台。
无独有偶,海马汽车作为国内氢能乘用车的领跑者,持续深耕技术验证与示范运营工作。该公司于1月21日在互动平台披露,旗下氢能汽车7X-H已在海南投放50台开展示范运营,累计行驶里程已突破150万公里。这一成果不仅充分验证了产品的可靠性与安全性,更为后续氢能乘用车的规模化推广积累了宝贵的实践经验。

图片来源:海马汽车
氢能产业的快速发展,不仅离不开整车企业的核心推动,更依托上下游配套企业的协同发力,近期汽车产业链相关企业同样动作频频,持续加码氢能业务布局,氢能行业生态体系得以不断完善。1月9日消息,FORVIA 佛瑞亚集团宣布,中国石化旗下产业资本投资平台中国石化资本,依托旗下中石化私募基金管理有限公司管理的朝阳氢能新动能创业投资基金向佛吉亚(上海)氢能投资有限公司战略投资3亿元人民币(约合4000万欧元)。
1月16日,据舍弗勒官方消息,舍弗勒氢能科技(上海)有限公司捷报频传,连续签署PEM电解槽及燃料电池双极板涂层两大核心业务供货合同。这一成果标志着其进一步切入水电解赛道,并在氢能燃料电池涂层业务领域实现重要突破。此次签约的PEM电解槽供货合同,产品将应用于氢气“制、储、用”一体化项目的现场制氢环节。
总结
氢能作为清洁高效的零碳能源,其发展高度契合国家 “双碳” 战略目标与能源安全发展要求,当前正迎来政策引导与市场需求双轮驱动的黄金发展期。在政策层面,“十五五” 期间各地已构建起 “全国统筹布局、区域特色鲜明” 的氢能产业发展体系,通过全产业链顶层规划、差异化发展路径探索,既为氢能产业高质量发展筑牢政策支撑与产业生态根基,更将氢能明确为培育新质生产力、推动经济结构优化升级的核心引擎。
在市场层面,头部车企已全面开启氢能赛道竞速模式,国内氢能汽车市场形成商用车突破领跑、乘用车稳步推进的差异化发展格局,正推动氢能汽车产业从技术验证阶段加速向规模化推广阶段跨越。未来,随着核心技术持续迭代成熟、基础设施网络不断完善、产业链上下游协同效率稳步提升,氢能将深度融入交通、工业等国民经济核心领域,不仅成为破解化石能源依赖、推动能源体系绿色低碳转型的关键力量,更将带动氢能全产业链相关产业集群化发展,为我国经济高质量发展持续注入强劲且持久的新动能。
【延伸阅读】
版权与免责声明:
凡注明稿件来源的内容均为转载稿或由企业用户注册发布,本网转载出于传递更多信息的目的,如转载稿涉及版权问题,请作者联系我们,同时对于用户评论等信息,本网并不意味着赞同其观点或证实其内容的真实性;
本文地址:http://www.h2fc.net/news/show-7812.html
转载本站原创文章请注明来源:中国氢能与燃料电池网
氢能与燃料电池产业
微信扫描关注