微信扫描二维码,即可将本页分享到“朋友圈”中。

2025-11-12 来源:中国招标投标公共服务平台 浏览数:188
11月11日,广州巴士集团有限公司氢燃料电池城市客车采购项目中标公告。根据公示:第1中标人为广州开沃新能源汽车有限公司,整车
11月11日,广州巴士集团有限公司氢燃料电池城市客车采购项目中标公告。
根据公示:
第1中标人为广州开沃新能源汽车有限公司,整车中标单价111万元(含税);
第2中标人为厦门金龙联合汽车工业有限公司,整车中标单价113万元(含税);
第3中标人为广州市企赢汽车销售有限公司,整车中标单价119.97万元(含税)。

根据招标公告,采购单位为广州巴士集团有限公司、广州市第二巴士有限公司。计划采购50辆8.4~8.599米氢燃料电池城市客车。整车最高单价限价为120万元/辆(含税),最高总限价6000万元(含税)。
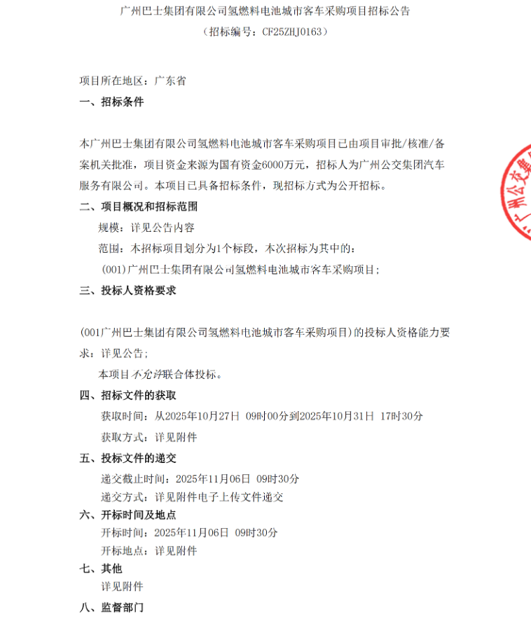
公告如下:










版权与免责声明:
凡注明稿件来源的内容均为转载稿或由企业用户注册发布,本网转载出于传递更多信息的目的,如转载稿涉及版权问题,请作者联系我们,同时对于用户评论等信息,本网并不意味着赞同其观点或证实其内容的真实性;
本文地址:http://www.h2fc.net/news/show-7411.html
转载本站原创文章请注明来源:中国氢能与燃料电池网
氢能与燃料电池产业
微信扫描关注